
Un contatore sincrono è formato da più Flip Flop che condividono lo stesso clock. Le loro uscite quindi cambiano contemporaneamente (nota 1), a differenza di quanto avviene con i contatori asincroni.
L'immagine di apertura vorrebbe rappresentare (a destra) comportamenti tra di loro sincronizzati e (a sinistra) comportamenti non sincronizzati. Ammetto: non c'entra molto...
Il seguente schema mostra un contatore UP sincrono a quattro bit:

L'aspetto più rilevante di questo schema è il fatto che i clock di tutti i Flip Flop sono direttamente collegati tra di loro.


Un contatore integrato spesso presenta ingressi ed uscite aggiuntivi che attivano specifiche funzioni:
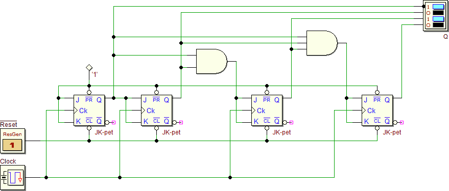
Analizzare il funzionamento dei contatori sincroni presenti in Deeds e mostrati nella figura seguente:

In particolare:
[Avanzato] Descrivere la funzione di tutti gli ingressi e di tutte le uscite del contatore universale mostrato nello schema seguente. Potrebbe essere utile consultare la pagina www.digitalelectronicsdeeds...Lib/Index.htm. Si consiglia di scrivere una tabella di verità che mostra come i vari ingressi En, Et, U/D, LD, CL si comportano.
Analizzare i fogli tecnici del 74HC163.
Pagina creata nell'aprile 2023
Ultima modifica: 3 aprile 2023
Appunti scolastici - Versione 0.1032 - Maggio 2025
Copyright 2012-2025, Vincenzo Villa (https://www.vincenzov.net)
Creative Commons | Attribution-ShareAlike 4.0 International (CC BY-SA 4.0)