[ Orcad Layout: indice ] [ Pagina
precedente ] [ Pagina successiva ]

Questa pagina l'ho scritta molto tempo fa
e contiene materiale obsoleto
L'uso è sconsigliato e non
posso più fornire alcun supporto
Lo sbroglio è l'operazione che permette di trasformare uno schema elettrico
nel disegno di un circuito stampato. Prima di procedere occorre assicurarsi di
aver eseguito tutte le fasi descritte nella pagina precedente.
Lo sbroglio manuale
Sono disponibili, cliccando sulle tre icone corrispondenti, tre livelli di
sbroglio manuale assistito dal software. Usando questi strumenti il programma
verifica il rispetto delle regole di progetto (deve essere attivato il DRC) e, a
diversi livelli, fornisce il supporto alla scelta del percorso migliore.
- Manual_route è lo strumento meno assistito e per questo utile sono
nei casi più complessi (per esempio per creare una pista a zigzag). Il
programma si limita ad impedire la violazione delle regole (per esempio
incrocio con altre piste già presenti) e a segnalare con una linea retta il
punto di arrivo. Per attivare questo metodo occorre cliccare sull'icona
relativa e quindi sulla pista che si vuole sbrogliare. Un piccolo aiuto lo
si ottiene con un doppio click quando la conclusione del percorso è "ovvia".
Da notare che, se si vuole rendere non più modificabile una pista creata
manualmente è necessario bloccarla (click con il tasto destro del mouse e
quindi Lock).
- Manual_route_with_shove è simile al precedente con in più la
possibilità di spostare eventuali piste (o anche componenti se è attivata
l'opzione Option > Grid > Shove_components). Questo metodo è
abbastanza potente per realizzare piste dal percorso predefinito in una zona
in cui già esistono piste precedentemente tracciate, da spostare leggermente
per far posto a quelle nuove.
- Auto_path è, tra quelli manuali, quello che lascia il maggior
controllo al programma. In molti casi non troppo complessi è sufficiente
fare un doppio click su una connessione del ratnest per vedere la pista
completarsi da sola, spostando eventuali tacce già presenti ed inserendo
ponticelli se necessario. In genere è però una scelta migliore quella di
"accompagnare" lo sviluppo della pista lungo il percorso che si ritiene
migliore. Da notare che, fin tanto che la pista non è definita, viene
tratteggiata quella che il programma giudica la scelta migliore.
Usando ciascuno dei tre metodi precedenti è possibile introdurre via
(cioè fori metallizzati tra due layer oppure fori per l'inserimento di jumper o
"ponticelli" ). Per fare ciò è sufficiente premere il tasto V
oppure premere il tasto 1 per passare sul Layer_top o 2 per
passare sul Layer_Bot. Le via sono introdotte automaticamente usando Auto_Path,
se serve ma a volte anche quando è inutile. In genere le dimensioni delle
piazzole per le via sono un po' piccole di quanto necessario ma possono essere
modificate usando spreadsheet > padstack.
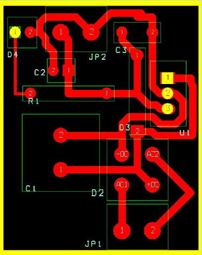
Di seguito il risultato di uno sbroglio manuale, corretto dal punto di vita
elettrico ma poco curato (linee a zigzag, percorsi con angoli retti, scarsa
"estetica").

Per migliorare le cose è possibile o usare l'Auto_path facendo un doppio
click su ciascuna delle piste da rivedere oppure usare lo strumento
completamente automatico Auto > Auto_boardDFM. L'effetto di tale comando
è visibile nell'immagine dello stesso stampato riportata qualche pagina più
avanti.
È cosa particolarmente utile ed opportuna usare con una certa frequenza il
comando Auto > Board_space_check per effettuare la verifica della
correttezza dello sbroglio in quanto, spesso Layout pare dimenticarsi di alcune
regole basilari: se osservate fenomeni strani (per esempio una pista che si
rifiuta di passare in uno spazio vuoto oppure una pista che insiste a passare
sopra un'alta) usando questo tool vi eviterete un sacco di mal di testa.
Lo sbroglio automatico
OrCad Layout dispone di un tool di sbroglio completamente automatico.
Purtroppo per l'hobbista i risultati sono poco utili in quanto usando stampati
monofaccia il risultato rischia di essere molto deludente (presenza di numerosi
ponticelli inutili, mancato completamento di alcune piste). Decisamente migliori
sono i risultati usando circuiti a doppia faccia anche se poi potrebbero essere
di difficile realizzazione visto che è decisamente complesso realizzare fori
metallizzati. Io ho risolto con librerie ad hoc che mi sono scritto, ottenendo
in genere risultati accettabili.
Lo strumento è attivato con il comando Auto > Batch_route. Il processo
è completamente automatico nel senso che le regole sono fornite dal file di
strategia precedentemente caricato.
Per avere un qualche successo è necessario seguire le seguenti regole
- Caricare sempre la strategia più opportuna (Jumper_x.sf per i circuiti a
singola faccia e 2_thr_x.sf per quelli a doppia faccia)
- Impostare tutti i parametri come descritto nel
precedente paragrafo
- Sbrogliare manualmente le piste importanti prima di cominciare (per
esempio le alimentazioni o la massa) o perlomeno assegnare loro una priorità
maggiore (Spreadsheet > Nets > doppio_click > Weight > 50)
Orcad Layout mette a disposizione anche un tool di sbroglio automatico di
tipo gridless (SmartRoute). Questo strumento è meno flessibile e meno
controllabile di Layout ma con circuiti ad almeno due facce è estremamente
potente. È invece praticamente inutile nei circuiti monofaccia (non inserisce
automaticamente i ponticelli). Per attivare questo tool occorre editare tutte le
caratteristiche della scheda come descritto fino a questo punto e quindi salvare
il file. Dal menù della prima finestra di Layout (quella in cui appare solo lo
sfondo grigio) occorre selezionare Tool > SmartRoute e quindi far partire
l'operazione di sbroglio. Al termine si torna in Layout per gli eventuali
ritocchi.
Qualche consiglio
Pur essendo il lavoro di sbroglio essenzialmente basato sull'esperienza, di
seguito riporto qualche tips, in ordine sparso.
- Prima di iniziare lo broglio, stampate il circuito (File > Print,
selezionando Scaled_plot) per poter fare un'attenta valutazione in scala 1:1
del circuito e del footprint dei componenti. Purtroppo a volte il monitor
"imbroglia" sulle dimensioni reali e i risultati che saranno ottenuti non
sono quelli attesi
- Sbrogliate manualmente almeno le piste più importanti (per esempio
massa ed alimentazione). Negli stampati monofaccia, spesso è più veloce e
qualitativamente migliore lo sbroglio completamente manuale
- Quando spostate componenti o piste in un circuito già parzialmente
sbrogliato verificare sempre che il DRC sia attivo. In genere, una
volta fatto il posizionamento di massima dei componenti, è inutile
disattivare il DRC
- Usate spesso il comando Auto > Board_space_check (ed anche Auto
> Board_design_check) per la ricerca delle violazioni delle regole del
disegno. Non aspettate che il programma faccia errori per scoprire quanto è
utile e più spedito usare frequentemente questo comando
- Se scoprite che una pista crea un corto in diversi punti (per esempio dopo
un cambio al volo degli isolamenti minimi) è spesso più veloce rimuovere la
pista piuttosto che correggere l'errore. Per rimuovere una pista, totalmente
o parzialmente, occorre cliccare con il tasto destro del mouse sulla pista
quando si utilizzano gli strumenti Manual_route_with_shove oppure
Manual_route e scegliere Remove oppure utilizzare lo spreadsheet in
modo analogo
- Se dovete far passare un fascio di piste in uno spazio ridotto (anche se
sufficiente) è meglio usare lo strumento Manual_route_with_shove.
Potete anche provare a ridurre la griglia a valori molto bassi o attivare lo
strumento Tools > Gridless_tool
- È cosa opportuna e da consigliarsi caldamente crearsi proprie librerie
di footprint, come descritto nell'ultimo capitolo del
tutorial
- Se progettate un circuito a doppia faccia, non usate mai le librerie
standard in quanto presuppongono fori metallizzati (a meno che
ovviamente sappiate farli)
- Se decidete di cambiare la larghezza di una pista, ricordatevi di
cancellarla
prima per rendere efficaci i cambiamenti
- Se trovate difficoltà nello sbroglio di una pista, premete sulla tastiera
il tasto X per invertire il punto di partenza e di arrivo del ratnest:
spesso semplifica le cose
- Per evitare il passaggio di piste in un certo punto, inserire una
rettangolo o una linea in rame o ricoprire lo spazio tra le piste con un
piano di massa, inserite gli appositi ostacoli (rispettivamente
Anti_copper,
Copper_area, Free_track, Copper_pour) con lo stesso
metodo già descritto per l'inserimento dei bordi dello stampato. Tutti
questi oggetti possono essere elettricamente isolati oppure connessi ad una
pista (per esempio GND)
- Ricordate che con una piazzola da 75 mils il foro deve essere
possibilmente di 0.8mm. Con piazzole da 60 mils, il foro deve essere da
0.6mm (sufficiente per un integrato DIP ma non per una resistenza da ¼ W),
con piazzole da 100 mils, 1.3 mm. Una
tabella utile la trovate qui
- Layout mette a disposizione alcuni strumenti per individuare e risolvere
gli errori dopo l'esecuzione di Board_space_check: dopo aver selezionato
l'icona Error_tool , con il tasto Q si apre una finestra di
testo con la descrizione dell'errore e con in tasto N ci si sposta
tra i vari errori, evidenziati da un cerchio. La spiegazione fornita non è
molto efficace, soprattutto all'inizio, ma aiuta
- Per verificare l'effettivo completamento dello sbroglio, usate lo
strumento Spreadsheet > Statistic in quanto a volte rimangono tratti
microscopici non connessi e difficili da individuare fino al momento del
collaudo dello stampato. Se non si riescono ad individuare le nets non
ancora connesse, spesso è utile attivare lo sbroglio automatico e far
completare a lui il lavoro
- Se avete sbrogliato in modo automatico una scheda e fatto alcune
modifiche, ricordatevi prima di riprendere lo sbroglio di ricaricare la
strategia (oppure Spreadsheet > Route_pass, selezionare tutte le
righe, premere il tasto desto e quindi Modify e togliere la spunta su Done)
- In molte occasioni è opportuno per semplificare lo broglio invertire
tra loro due pin di un integrato (per esempio gli ingressi di una porta
logica). Per fare ciò è necessario selezionare l'icona Pin_tool, quindi
cliccare con il tasto destro e selezionare Swap . Se lo scambio non sembra
corretto dal punto di vista elettrico al programma (per esempio il tentativo
di scambiare un ingresso con un'uscita), viene emesso un avviso e chiesta
conferma. Per aggiornare lo schematico con questo cambiamento occorre usare
gli strumenti File > Reports > Orcad_backannotation in Layout e
Tool > Gate_and_pin_swap in Capture, al fine di creare ed usare,
rispettivamente, un file .swp
- Analogamente è possibile scambiare due porte di integrati uguali. Si
seleziona Tool > Gate e, dopo l'uso del tasto destro del mouse,
Swap
- In alternativa al metodo precedente per semplificare uno sbroglio è
possibile un intervento diretto sullo schematico, tenendo aperto in
contemporanea Capture e Layout: in questo caso non serve che le librerie
supportino lo swap ed è possibile fare anche operazioni poco "ortodosse"
quali lo scambio dei pin sulle uscite di un microcontrollore
- Prima di fare cambiamenti radicali ad un circuito, salvate una
copia del lavoro fino a quel punto fatto. Il programma comunque gestisce
autonomamente questi salvataggi di backup (tutti i file hanno estensione .max:
backupX.max, SweepX.max, PlaceX.max)
- Aggiungete scritte per indicare le polarità dei componenti e
soprattutto per identificare il corretto verso con cui i lucidi dovranno
essere utilizzati (ricordandosi che una scritta che dovrà leggersi corretta
sul lato saldature dovrà vedersi specchiata sul monitor durante il progetto
dello schematico)
- A Layout piace inserire ponticelli e via in quanto nella produzione
industriale questi non sono un problema (lo sono invece per che fa fori e
saldature a mano). Per migliorare le cose potete usare Option >
Manual_route ed impostare un "costo" maggiore di 70 o 80 alle via: non è
ovviamente consigliabile esagerare. Analogamente è possibile un intervento
nel caso di sbroglio automatico (Spreadsheet > Route_pass) ma anche
qui è meglio non esagerare per gli effetti secondari che potrebbe avere
sull'intera strategia.