Home → Tutorial →
Appunti scolastici → Digitale →
Circuiti sequenziali → Contatori asincroni

In questa pagina sono descritti i contatori binari asincroni.
Come indica il nome, si tratta di un circuito sequenziale che conta il numero di impulsi digitali presenti all'ingresso di
clock. Internamente è formato da
Flip Flop ed eventualmente
porte logiche; generalmente è disponibile come
un unico circuito integrato.
L'aggettivo asincrono (nota 1) deriva dal fatto che i clock dei vari
Flip Flop non sono collegati allo
stesso segnale e quindi, in un certo senso, non è presente un solo clock
che sincronizza il funzionamento dell'intero circuito.
Un'altra tipologia di contatori è descritta nella pagina
Contatori sincroni .
L'immagine di apertura è un contatore geiger Hoffman 216-1, costruito
intorno al 1950 e conservato al Museo nazionale della scienza e della
tecnologia Leonardo da Vinci di Milano. Ovviamente non c'entra nulla con il
contenuto di questa pagina, anche se si tratta di un oggetto fuori dal tempo
che conta.
Il Flip Flop T
Con il termine FF T (toggle) si indica il circuito formato da un
Flip Flop JK in cui i
due ingressi J e K sono collegati insieme e quindi valgono o
entrambi 0 o entrambi 1.

Prima di proseguire è utile analizzare la
tabella che mostra il funzionamento di
un FF JK, in riferimento alle sole righe in cui J = K (riga 6 e
riga 7).
Attività 1
- Disegnare a mano l'andamento delle uscite Q e
Q nel circuito sopra riportato
nel caso in cui l'uscita sia inizialmente
Q = 1 e gli ingressi T e Ck i
seguenti:

- Disegnare in Deeds il circuito sopra mostrato. Si noti l'uso
dell'ingresso Clock Generator che permette sia il funzionamento
"manuale", cliccandoci sopra, sia il funzionamento "automatico"
utilizzando l'icona Enable Clock Animation; nello schema
mostrato per gli ingressi
Preset e Clear
sono stati scelti due push-button,
più comodi in questo caso degli switch (comunque corretti).

- Simulare il circuito in modalità Animation; è necessario all'inizio impostare a 0 oppure
a 1 l'uscita Q usando uno degli ingressi
asincroni
PR oppure CL
- Simulare il circuito in modalità Timing
Diagram. L'ingresso di clock Ck è stato
disegnato automaticamente come onda quadra; anche in questo caso, è
necessario all'inizio agire su uno degli ingressi
asincroni
PR oppure CL. Di seguito un diagramma
temporale esemplificativo:

- Confrontare il diagramma temporale ottenuto con la simulazione con
quello disegnato a mano
- Rispondere ai seguenti quesiti:
- Perché in corrispondenza dei fronti di clock numerati 1 e 2
Q
non cambia?
- Perché in corrispondenza dei fronti di clock numerati da 3 a 7
Q
non cambia mentre cambia in corrispondenza dei fronti
successivi?
- Che relazione esiste tra la frequenza del segnale Ck e la frequenza del segnale presente all'uscita
Q quanto T = 1?
- Cosa significa il valore tratteggiato di Q (freccia verde)? Perché
dopo pochi istanti sparisce?
- Quanto tempo passa tra il fronte di salita del clock numero 10 ed il fonte
di discesa di Q all'istante 1,9 µs (freccia rossa)? Per la misura
occorre usare gli strumenti
Magnifier
e Meter Cursors (3,968 ns nell'immagine seguente)

- Quanto tempo passa tra il fronte di salita del clock numero 9 ed il fonte
di salita di Q. all'istante 1,7 µs (freccia blu)?
- Inventare un andamento qualunque degli ingressi Ck,
T, PR e CL,
disegnare a mano il diagramma temporale di Q e
Q; simularlo successivamente in DEEDS,
comparanoo i risultati
Attività 1-bis
Disegnare lo schema sopra mostrato utilizzando un
FF JK-net.
Ripetere gli stessi punti
dell'attività 1.
Contatore up modulo 16
I contatori asincroni sono costituiti da Flip Flop JK in cui il clock di
ciascun Flip Flop è collegato ad una delle uscite del Flip Flop che lo
precede.
I contatori posso essere classificati in base al modulo cioè al
numero dei possibili stati che possono assumere le uscite. Negli esempi qui
mostrati il modulo è sempre una potenza di due pari a M = 2n,
dove n è il numero dei Flip Flop utilizzati.
I contatori binari sono spesso classificati come Up
oppure Down a seconda del verso di conteggio.
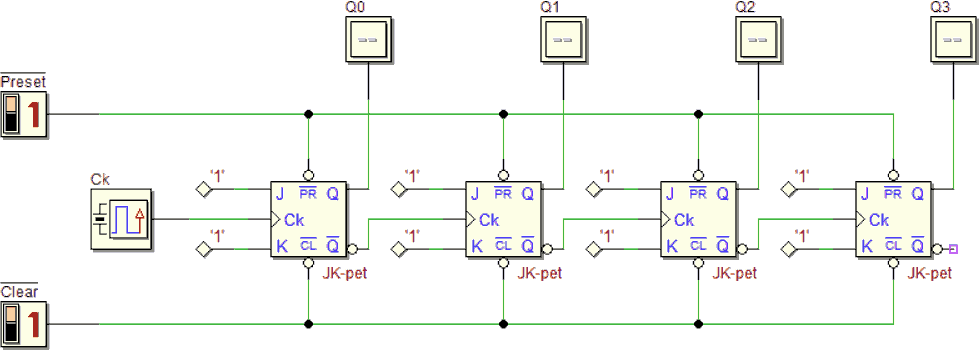
Esempio 2
Lo schema di seguito riportato è relativo ad un contatore UP
(all'insù) modulo 16, cioè
un circuito che conta in binario da 0 a 15 (16 diversi valori) per
ricominciare poi dall'inizio.

L'aspetto più rilevante di questo schema è legato ai clock dei Flip Flop:
essi non sono collegati direttamente tra di loro. Un
circuito sequenziale in cui i clock non sono tutti collegati direttamente
tra di loro è detto asincrono.
Si notino inoltre i seguenti dettagli di uno schema dalla struttura
ripetitiva:
- Reset è comune a tutti i FF e serve
per azzerare tutte le uscite, indipendentemente dal clock. Tipicamente è
utilizzato solo all'inizio della simulazione
- il clock dei vari FF è, in questo esempio, attivo sul fronte di discesa
(FF JK-net)
- il clock di ciascun FF è collegato all'uscita Q del FF che lo
precede
- J e K sono sempre a livello logico alto
- le quattro uscite Q3, Q2,
Q1 e Q0 vanno interpretate come quattro cifre
binarie. Q3 è il bit più significativo, cioè quello che
va scritto a sinistra (anche se è disegnato a destra...)
Di seguito un esempio di diagramma temporale:

In esso è possibile rappresentare i quattro bit del conteggio in due modalità:
- raggruppati come un unico valore esadecimale (Hex), da 0h a Fh, per poi
ricominciare da 0 (bus)
- come quattro valori binari: la linea indicata come .0 è il bit meno
significativo (lsb);
la linea .3 è il bit più significativo (msb)
É utile osservare cosa avviene, per esempio, nel passaggio
tra il 7 e l'8:

Non solo la transizione è piuttosto lunga rispetto alle altre (circa 18 ns), ma, soprattutto,
sono presenti valori che non fanno parte della sequenza di conteggio (6, 4 e 0
nell'esempio). Questo comportamento è tipico dei contatori asincroni.
Il cambiamento dei bit uno dopo l'altro, come un'onda, giustifica il nome di ripple counter che spesso viene dato a questi contatori.
Attività 2-bis
- disegnare a mano, su carta, l'andamento delle quattro uscite quando
gli ingressi sono i seguenti:

- disegnare in DEEDS il circuito del contatore asincrono a 4 bit mostrato.
Prestare attenzione all'ordine con cui sono collegate le uscite dei Flip
Flop: l'uscita Q del FF
collegato direttamente al segnale Ck è il bit meno significativo (lsb)
- simulare il circuito in modalità Animation,
verificando che il circuito sia veramente un contatore da 0 a 15.
Si noti in particolare che è necessario all'inizio impostare a 0
le uscita Q agendo sugli ingressi
asincroni CL,
tutti tra di loro collegati. Verificare inoltre che, dopo il 15 (1111 in
binario), il conteggio ricomincia
da 0
- simulare il circuito in modalità Timing
Diagram. Si noti in particolare che, all'inizio, è necessario agire
sugli ingressi
asincroni CL o
PR
- confrontare il diagramma temporale ottenuto con il simulatore con
quello disegnato a mano come primo punto dell'attività
- nel diagramma temporale alcuni passaggi da un numero al successivo
presentano in modo più o meno evidente il ripple
tipico di questi contatori. Individuare alcuni di questi comportamenti e
misurare il tempo necessario per la sua conclusione utilizzando gli
strumenti lente di ingrandimento
e cursori .
- [ Avanzato ] quale criterio posso utilizzare per individuare la presenza o meno
del ripple
prima di vedere in diagramma temporale? Utile scrivere le sequenza
attesa in binario e confrontarla con il diagramma temporale
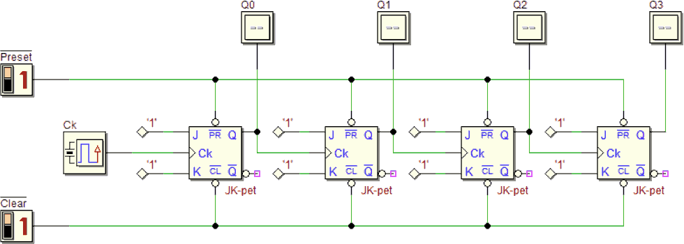
Attività 2-ter
Analizzare i seguenti circuiti con le stesse modalità della precedente
attività 2 bis.
Individuare inoltre i criteri che permettono di stabilite se il contatore
è Up oppure Down. Suggerimento: osservare il fonte attivo
del clock ed il suo collegamento a Q oppure
Q.



[ Avanzato ] Attività 3
Per rendere più semplice la lettura delle uscite è possibile utilizzare
display a sette segmenti:

[Avanzato] Attività 4
Disegnare e analizzare il funzionamento del seguente contatore. Si
noti l'uso di un bus
formato da otto fili e di un display esadecimale a due cifre.

- Quale è il modulo di questo contatore?
- Analizzare il diagramma temporale, in particolare le transizioni che
manifesta un ripple
significativo
[Avanzato] Attività 5
Analizzare i fogli tecnici del 74HC4040. Da quanti
Flip Flop è formato? Quale è il suo modulo?
Note
- L'aggettivo asincrono si applica a qualunque circuito sequenziale
privo di un singolo clock
Pagina creata nel dicembre 2020
Ultima modifica: 14 marzo 2026